Note
Go to the end to download the full example code.
Simple IMRT photon plan optimization#
author: OpenTPS team
In this example, we will create and optimize a simple Photons plan.
running time: ~ 15 minutes
Setting up the environment in google collab#
import sys
if "google.colab" in sys.modules:
from IPython import get_ipython
get_ipython().system('git clone https://gitlab.com/openmcsquare/opentps.git')
get_ipython().system('pip install ./opentps')
import opentps
imports
import os
import logging
import numpy as np
from matplotlib import pyplot as plt
import sys
import copy
from scipy.sparse import csc_matrix
sys.path.append('..')
import the needed opentps.core packages
from opentps.core.io.dicomIO import writeRTDose, writeDicomCT, writeRTPlan, writeRTStruct
from opentps.core.processing.planOptimization.tools import evaluateClinical
from opentps.core.data.images import CTImage
from opentps.core.data.images import ROIMask
from opentps.core.data import DVH
from opentps.core.data import Patient
from opentps.core.io.scannerReader import readScanner
from opentps.core.io.serializedObjectIO import saveRTPlan, loadRTPlan
from opentps.core.processing.doseCalculation.doseCalculationConfig import DoseCalculationConfig
from opentps.core.processing.imageProcessing.resampler3D import resampleImage3DOnImage3D
from opentps.core.processing.planOptimization.planOptimization import IntensityModulationOptimizer
from opentps.core.processing.doseCalculation.photons.cccDoseCalculator import CCCDoseCalculator
from opentps.core.data.plan import PhotonPlanDesign
import opentps.core.processing.planOptimization.objectives.dosimetricObjectives as doseObj
logger = logging.getLogger(__name__)
CT calibration#
ctCalibration = readScanner(DoseCalculationConfig().scannerFolder)
Create synthetic CT and ROI#
patient = Patient()
patient.name = 'Simple_Patient'
ctSize = 150
ct = CTImage()
ct.name = 'CT'
ct.patient = patient
# ct.origin = -ctSize/2 * ct.spacing
huAir = -1024.
huWater = 0
data = huAir * np.ones((ctSize, ctSize, ctSize))
data[:, 50:, :] = huWater
ct.imageArray = data
#writeDicomCT(ct, output_path)
# Struct
roi = ROIMask()
roi.patient = patient
# roi.origin = -ctSize/2 * ct.spacing
roi.name = 'TV'
roi.color = (255, 0, 0) # red
data = np.zeros((ctSize, ctSize, ctSize)).astype(bool)
data[100:120, 100:120, 100:120] = True
roi.imageArray = data
body = roi.copy()
body.name = 'Body'
body.dilateMask(20)
body.imageArray = np.logical_xor(body.imageArray, roi.imageArray).astype(bool)
Output path#
output_path = 'Output'
if not os.path.exists(output_path):
os.makedirs(output_path)
Plan Creation#
# Design plan
beamNames = ["Beam1", "Beam2"]
gantryAngles = [0., 90.]
couchAngles = [0.,0]
## Dose computation from plan
ccc = CCCDoseCalculator(batchSize= 30)
ccc.ctCalibration = readScanner(DoseCalculationConfig().scannerFolder)
# Load / Generate new plan
plan_file = os.path.join(output_path, "PhotonPlan_WaterPhantom_cropped_resampled.tps")
if os.path.isfile(plan_file): ### Remove the False to load the plan
plan = loadRTPlan(plan_file, radiationType='photon')
logger.info('Plan loaded')
else:
planDesign = PhotonPlanDesign()
planDesign.ct = ct
planDesign.targetMask = roi
planDesign.isocenterPosition_mm = None # None take the center of mass of the target
planDesign.gantryAngles = gantryAngles
planDesign.couchAngles = couchAngles
planDesign.beamNames = beamNames
planDesign.calibration = ctCalibration
planDesign.xBeamletSpacing_mm = 5
planDesign.yBeamletSpacing_mm = 5
planDesign.targetMargin = 5.0
planDesign.defineTargetMaskAndPrescription(target = roi, targetPrescription = 20.)
plan = planDesign.buildPlan()
beamlets = ccc.computeBeamlets(ct, plan)
doseInfluenceMatrix = copy.deepcopy(beamlets)
plan.planDesign.beamlets = beamlets
beamlets.storeOnFS(os.path.join(output_path, "BeamletMatrix_" + plan.seriesInstanceUID + ".blm"))
# Save plan with initial spot weights in serialized format (OpenTPS format)
saveRTPlan(plan, plan_file)
plan.planDesign.objectives.addObjective(doseObj.DMax(body,5, weight=1.0))
plan.planDesign.objectives.addObjective(doseObj.DMax(roi, 21, weight=10.0))
plan.planDesign.objectives.addObjective(doseObj.DMin(roi, 20, weight=20.0))
# Other examples of objectives
# plan.planDesign.objectives.addObjective(doseObj.DUniform(roi, 20, weight=10))
#
# plan.planDesign.objectives.addObjective(doseObj.DMaxMean(roi,21,weight=5))
# plan.planDesign.objectives.addObjective(doseObj.DMinMean(roi,20,weight=5))
# plan.planDesign.objectives.addObjective(doseObj.DFallOff(roi,oar,10,5,15,weight=5))
#
# plan.planDesign.objectives.addObjective(doseObj.DVHMax(roi, 21,0.05, weight=5))
# plan.planDesign.objectives.addObjective(doseObj.DVHMin(roi, 18,0.90, weight=5))
#
# plan.planDesign.objectives.addObjective(doseObj.EUDMin(roi, 19, 1, weight=50))
# plan.planDesign.objectives.addObjective(doseObj.EUDMax(roi, 21, 1, weight=50))
# plan.planDesign.objectives.addObjective(doseObj.EUDUniform(roi, 20, 1, weight=50))
plan.numberOfFractionsPlanned = 30
plan.planDesign.ROI_cropping = False # False, not cropping allows you to keep the dose outside the ROIs and then use the 'shift' evaluation method, which simply shifts the beamlets.
solver = IntensityModulationOptimizer(method='Scipy_L-BFGS-B', plan=plan, maxiter=1000)
Simplifying plan...
There are 2 beams per batch file
Optimize treatment plan#
doseImage, ps = solver.optimize()
writeRTDose(doseImage, output_path)
# Save plan with updated spot weights in serialized format (OpenTPS format)
plan_file_optimized = os.path.join(output_path, "Plan_WaterPhantom_cropped_resampled_optimized.tps")
saveRTPlan(plan, plan_file_optimized)
# Save plan with updated spot weights in dicom format
plan.patient = patient
# writeRTPlan(plan, output_path, outputFilename = plan.name )
# writeDicomPhotonRTPlan(plan, output_path )
Simplifying plan...
/opt/hostedtoolcache/Python/3.12.12/x64/lib/python3.12/site-packages/pydicom/dataset.py:2710: UserWarning: Camel case attribute 'SoftwareVersion' used which is not in the element keyword data dictionary
warn_and_log(msg)
/opt/hostedtoolcache/Python/3.12.12/x64/lib/python3.12/site-packages/pydicom/dataset.py:2710: UserWarning: Camel case attribute 'OperatorName' used which is not in the element keyword data dictionary
warn_and_log(msg)
/opt/hostedtoolcache/Python/3.12.12/x64/lib/python3.12/site-packages/pydicom/dataset.py:2710: UserWarning: Camel case attribute 'Width' used which is not in the element keyword data dictionary
warn_and_log(msg)
/opt/hostedtoolcache/Python/3.12.12/x64/lib/python3.12/site-packages/pydicom/valuerep.py:440: UserWarning: A value of type 'int64' cannot be assigned to a tag with VR US.
warn_and_log(msg)
/opt/hostedtoolcache/Python/3.12.12/x64/lib/python3.12/site-packages/pydicom/dataset.py:2710: UserWarning: Camel case attribute 'Height' used which is not in the element keyword data dictionary
warn_and_log(msg)
/opt/hostedtoolcache/Python/3.12.12/x64/lib/python3.12/site-packages/pydicom/dataset.py:2710: UserWarning: Camel case attribute 'ColorType' used which is not in the element keyword data dictionary
warn_and_log(msg)
/opt/hostedtoolcache/Python/3.12.12/x64/lib/python3.12/site-packages/pydicom/dataset.py:2710: UserWarning: Camel case attribute 'BitDepth' used which is not in the element keyword data dictionary
warn_and_log(msg)
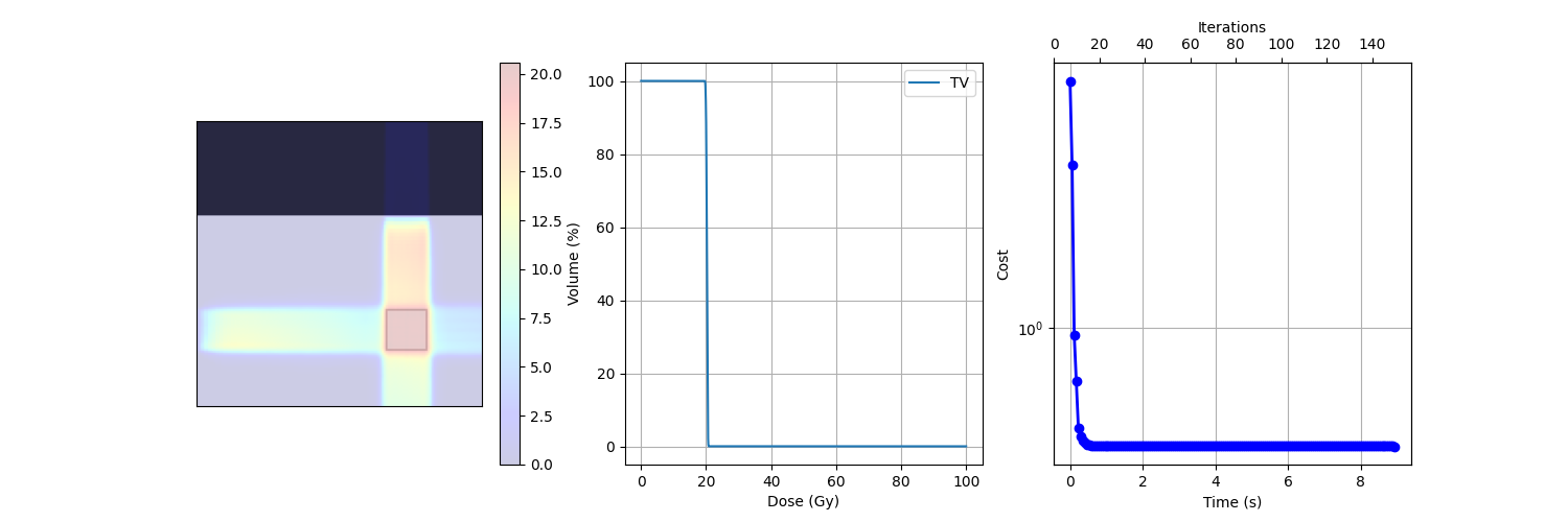
Compute DVH on resampled contour#
target_DVH = DVH(roi, doseImage)
body_DVH = DVH(body, doseImage)
print('D5 - D95 = {} Gy'.format(target_DVH.D5 - target_DVH.D95))
clinROI = [roi.name, roi.name]
clinMetric = ["Dmin", "Dmax"]
clinLimit = [19., 21.]
clinObj = {'ROI': clinROI, 'Metric': clinMetric, 'Limit': clinLimit}
print('Clinical evaluation')
evaluateClinical(doseImage, [roi], clinObj)
D5 - D95 = 0.7364674861436917 Gy
Clinical evaluation
----------------------------------------------------------------------------------------------------
ROI Metric Limit D98/D2 Passed D95/D5 Passed
----------------------------------------------------------------------------------------------------
TV Dmin 19.00 19.55 1 19.72 1
TV Dmax 21.00 20.52 1 20.46 1
center of mass#
roi = resampleImage3DOnImage3D(roi, ct)
body = resampleImage3DOnImage3D(body,ct)
COM_coord = roi.centerOfMass
COM_index = roi.getVoxelIndexFromPosition(COM_coord)
Z_coord = COM_index[2]
img_ct = ct.imageArray[:, :, Z_coord].transpose(1, 0)
img_mask = roi.imageArray[:, :, Z_coord].transpose(1, 0)
img_body = body.imageArray[:, :, Z_coord].transpose(1, 0)
img_dose = resampleImage3DOnImage3D(doseImage, ct)
img_dose = img_dose.imageArray[:, :, Z_coord].transpose(1, 0)
Display dose#
fig, ax = plt.subplots(1, 3, figsize=(15, 5))
ax[0].axes.get_xaxis().set_visible(False)
ax[0].axes.get_yaxis().set_visible(False)
ax[0].imshow(img_ct, cmap='gray')
ax[0].contour(img_body,[0.5],colors='green') # body
ax[0].contour(img_mask,[0.5],colors='red') # PTV
dose = ax[0].imshow(img_dose, cmap='jet', alpha=.2)
plt.colorbar(dose, ax=ax[0])
ax[1].plot(target_DVH.histogram[0], target_DVH.histogram[1], label=target_DVH.name,color='red')
ax[1].plot(body_DVH.histogram[0], body_DVH.histogram[1], label=body_DVH.name,color='green')
ax[1].set_xlabel("Dose (Gy)")
ax[1].set_ylabel("Volume (%)")
ax[1].grid(True)
ax[1].legend()
convData = solver.getConvergenceData()
x_data = np.linspace(0, convData['time'], len(convData['func_0']))
y_data = convData['func_0']
ax[2].plot(x_data, y_data , 'bo-', lw=2, label='Fidelity')
ax[2].set_xlabel('Time (s)')
ax[2].set_ylabel('Cost')
ax[2].set_yscale('symlog')
ax2 = ax[2].twiny()
ax2.set_xlabel('Iterations')
ax2.set_xlim(0, convData['nIter'])
ax[2].grid(True)
plt.savefig(os.path.join(output_path, 'Dose_SimpleOptimizationPhotons.png'))
plt.show()

Total running time of the script: (2 minutes 39.732 seconds)